全國大專桌球賽38所大專校院選手齊聚國立宜蘭大學
全國大專桌球賽38所大專校院選手齊聚國立宜蘭大學
2023-11-21
課外活動組
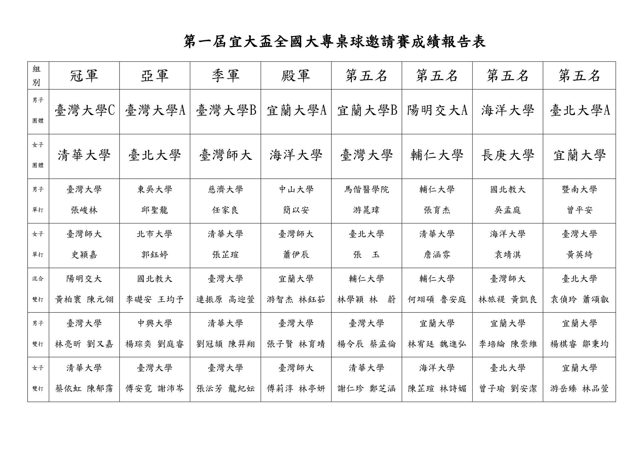
宜蘭縣體育會與國立宜蘭大學桌球社共同主辦的「第一屆宜大盃全國大專桌球邀請賽」,於11日假本校體育館熱絡登場。此次賽事包含國立台灣大學、國立陽明交通大學、國立臺灣海洋大學、國立台中科技大學、國立台北教育大學、國立中山大學、國立屏東科技大學、國立東華大學、朝陽科技大學…等,共計全台38所大專校院齊聚一堂互相交流球技,並分為36組團體組、178組個人組,此次參賽選手有乙組戰神之稱的張峻林、111年大專盃一般組男子單打第六名黃柏寰、107年大專盃一般組混合雙打冠軍高迎萱、106年大專盃一般組混合雙打冠軍林鈺茹等人,各界頂級選手一同較勁讓賽事更加緊張刺激;活動中更提供了免費餐點、抽獎等活動,競賽期間也委託「宜蘭直播讚」進行賽事轉播,本校今年雖為首辦,但活動完整度獲得大家肯定,讓選手們直呼明年還要再次參加。
![]() |
![]() |
國立臺北教育大學的王均予選手表示,在宜大盃看到了其他大賽沒有的在地人情味,主辦單位從競賽安排、賽程規劃都非常流暢外,還提供豐富的餐點幫選手補充能量,這是宜大盃的特色也是全國第一個創舉。
國立臺灣師範大學的李哲寬選手則表示,在宜大盃除了看到眾星雲集的精采對決外,也看到許多創新及特色,師大長年舉辦全國性桌球比賽,在宜大盃上我們也看到許多未來可以借鏡的地方,並希望兩盃賽都可以永續的辦理下去,讓更多人了解桌球、認識桌球。
![]() |
![]() |
宜大盃總召游智杰除了是桌球校隊成員外,同時也是宜蘭縣政府青年事務委員及國立宜蘭大學學生會會長,將跨域資源整合的能力應用在桌球競賽中,讓在地商家受益也讓選手們看到更多在地店家及在地品牌,總召表示本次活動大多都是無償提供廠商宣傳推廣,目的就是希望透過此次桌球賽讓更多人來到宜蘭認識宜蘭、認識宜蘭大學,也讓本校學生能夠親臨體驗頂尖賽事,算是一舉數得的美事,也期待宜大盃不只是第一屆,而是能永續的舉辦下去,讓桌球與宜蘭成為新的記憶。











